Cold War - Campaign "Not defined!"
Author: BartimeusCreated with versionCMCW v1.00 to v1.10Requires module(s):

No picture provided!Not defined!

Date Range: 1979/08/04 - 1979/08/23 Region: Germany
Filename: Operation Unbrekable Fury 1979.cam

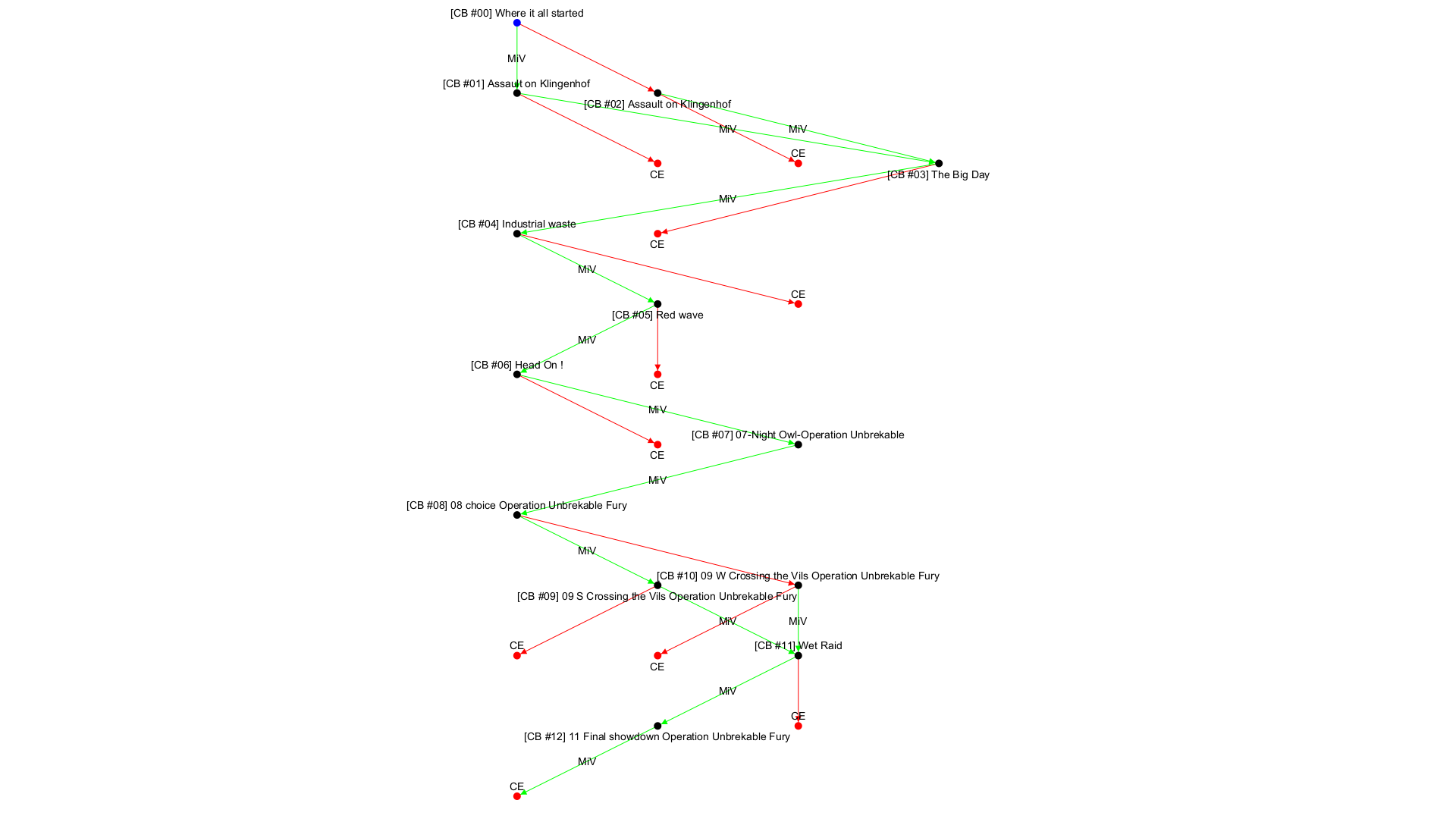
Campaign Decision Tree:

No campaign decision tree available!
Battle Number &
Battle Name
Win Threshold Next Battle after Win Next Battle after Defeat Minimum Required Victory Maximum Allowed Victory Blue Refit Blue Repair Vehicle Blue Resupply Blue Rest Red Refit Red Repair Vehicle Red Resupply Red Rest
[Campaign Battle #00]
Where it all started
Minor Victory #01 #02 Don't care / determined from overall score Don't care / determined from overall score 0 0 30 0 0 0 0 0
[Campaign Battle #01]
Assault on Klingenhof
Minor Victory #03 Campaign End Don't care / determined from overall score Don't care / determined from overall score 0 0 30 30 0 0 0 0
[Campaign Battle #02]
Assault on Klingenhof
Minor Victory #03 Campaign End Don't care / determined from overall score Don't care / determined from overall score 0 0 30 30 0 0 0 0
[Campaign Battle #03]
The Big Day
Minor Victory #04 Campaign End Don't care / determined from overall score Don't care / determined from overall score 0 0 30 30 0 0 0 0
[Campaign Battle #04]
Industrial waste
Minor Victory #05 Campaign End Don't care / determined from overall score Don't care / determined from overall score 0 0 30 30 0 0 0 0
[Campaign Battle #05]
Red wave
Minor Victory #06 Campaign End Don't care / determined from overall score Don't care / determined from overall score 50 50 100 100 0 0 0 0
[Campaign Battle #06]
Head On !
Minor Victory #07 Campaign End Don't care / determined from overall score Don't care / determined from overall score 50 20 100 100 0 0 0 0
[Campaign Battle #07]
07-Night Owl-Operation Unbrekable
Minor Victory #08 #08 Don't care / determined from overall score Don't care / determined from overall score 0 0 100 100 0 0 0 0
[Campaign Battle #08]
08 choice Operation Unbrekable Fury
Minor Victory #09 #010 Don't care / determined from overall score Don't care / determined from overall score 0 0 100 100 0 0 0 0
[Campaign Battle #09]
09 S Crossing the Vils Operation Unbrekable Fury
Minor Victory #11 Campaign End Don't care / determined from overall score Don't care / determined from overall score 0 0 100 100 0 0 0 0
[Campaign Battle #10]
09 W Crossing the Vils Operation Unbrekable Fury
Minor Victory #11 Campaign End Don't care / determined from overall score Don't care / determined from overall score 0 0 100 100 0 0 0 0
[Campaign Battle #11]
Wet Raid
Minor Victory #12 Campaign End Don't care / determined from overall score Don't care / determined from overall score 0 0 100 100 0 0 0 0
[Campaign Battle #12]
11 Final showdown Operation Unbrekable Fury
Minor Victory Campaign End Campaign End Don't care / determined from overall score Don't care / determined from overall score 0 0 100 100 0 0 0 0